针对芯片可靠性:
1. 高温加速寿命试验(High Temperature Operating Life test)
可藉此老化试验来评估产品的寿命并同时监控晶圆厂的制程质量与稳定性。
| Item | Condition | Duration |
| High Temperature Operation Life Test(HTOL) JEDEC JESD22-A108C | 125℃, 5V | 1000 hrs |
2. 静电防护能力试验(ESD Test):
芯加集成电路所有的产品皆需经过HBM与MM两种模式的静电防护检测(遵守MIL-STD 883和JESD22规范要求), 并保证所有的产品皆可达HBM 2KV、MM 200V的防护能力。
3. 拴锁效应试验(Latch-up Test):
芯加集成电路所有的产品皆需经过拴锁效应检测, 并保证具有(I>200mA)的能力。
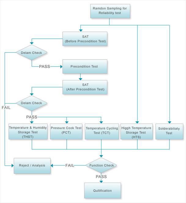
针对封装可靠性:
公司制定一套封装可靠性试验规范, 针对不同封裝厂、 不同形式的封装产品, 皆进行了六项试验项目(皆依JESD22规范要求执行)来确保产品品质。试验时机包括新封装厂导入、新封装样式生产前、封裝厂变更材料等。所有的试验将委托封装厂或第三公证单位执行, 最后做特性量测与确认,唯六项试验皆需通过验证,方可进行后续生产。六项试验内容,详细如下:
| Item | Condition | Duration |
| 可靠性预处理试验 Precondition JEDEC JESD22-A113-F | Temp Cycles ( -65°C ~ +150°C ) , 5 cycles → Bake 125°C , 24 hrs → 30°C / 60% RH,192hrs(MSL. Level 3) → IR reflow 260°C , 3 cycles | IR 3 cycles |
| 高压加速试验 Pressure Cooker Test (PCT) JEDEC JESD22-A102-C | 121°C, 100% RH, 2atm | 168 hrs |
| 温度循环试验 Temperature Cycling Test (TCT) JEDEC JESD22-A104 D | -65°C ~ +150°C / 30min Air to Air | 500 cycles |
| 温湿度试验 Temperature & Humi Test ( THST ) JEDEC JESD22-A101 C | 85°C / 85% RH | 1000 hrs |
| 高温储存试验 High Temperature Storage ( HTS ) JEDEC JESD22-A103 C | 150°C | 1000 hrs |
| 沾锡性试验 Solderability JEDEC JESD22-B102 E | Steam age 93°C / 8 hrs , Solder Temp. 260°C / 5 sec | Every lead solderability |
封装可靠性流程图:


扫一扫查看手机站
0510-85386687
邮箱:sales@champic.com.cn
地址:无锡市新吴区菱湖大道 111 号无锡软件园天鹅座C座18楼
广东省深圳市南山区粤海街道深圳湾科技生态园10栋B座806A
无锡市新吴区菱湖大道 111 号无锡软件园天鹅座C座18楼
广东省深圳市南山区粤海街道深圳湾科技生态园10栋B座806A
sales@champic.com.cn
COPYRIGHT © 无锡芯加集成电路有限公司 ALL RIGHTS RESERVED.
网站备案号:苏ICP备2023006199号-1